{{ 'fb_in_app_browser_popup.desc' | translate }} {{ 'fb_in_app_browser_popup.copy_link' | translate }}
{{ 'in_app_browser_popup.desc' | translate }}
{{word('consent_desc')}} {{word('read_more')}}
{{setting.description}}
{{ childProduct.title_translations | translateModel }}
{{ getChildVariationShorthand(childProduct.child_variation) }}
{{ getSelectedItemDetail(selectedChildProduct, item).childProductName }} x {{ selectedChildProduct.quantity || 1 }}
{{ getSelectedItemDetail(selectedChildProduct, item).childVariationName }}
黃金電腦商場
: 2729 1666
: 上午11:30 - 下午8:30
1 : 地面25號舗
2 : 地面28號舗
3 : 地面34號舗
: 9343 2865
: info@audiocom.com.hk
: 中午12:00 - 下午7:00
關於我們
購物流程
付款方式
追蹤包裹
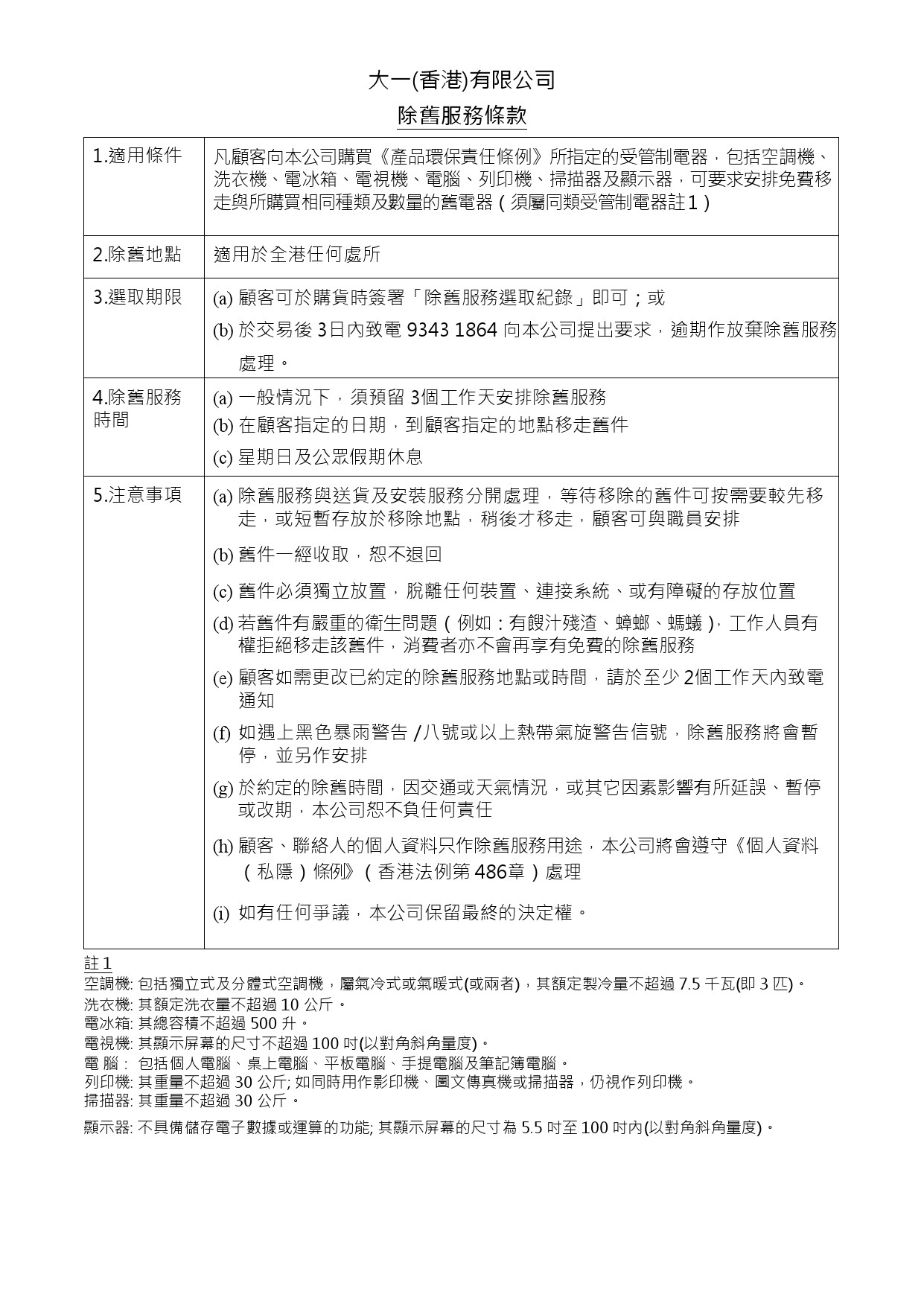
除舊服務
退換貨政策
我地接受以下付款方式 :
Copyright © 2026 by Audiocom Technology Limited. All rights reserved. | 私隱政策 條款及細則